中華佛寺協會

護持捐款 聯絡我們 Facebook專頁 全文檢索

中華佛寺協會 主導覽

  • 關於本會
    • 簡介
    • 章程與理監事
    • 會務記事
  • 最新消息
  • 活動訊息
    • 活動預告
    • 相片集錦
    • 影音專區
  • 文選分享
    • 佛寺季刊
    • 書籍
    • 專題報導
    • 人生故事
  • 宗教法令
    • 參考法令
    • 案例分享
  • 寺院巡禮
  • 佛寺文教基金會
    • 簡介
    • 章程與董事會
    • 活動訊息
    • 相片集錦
  • 聯絡我們
全文檢索
  • 首頁
  • 宗教法令
  • 參考法令
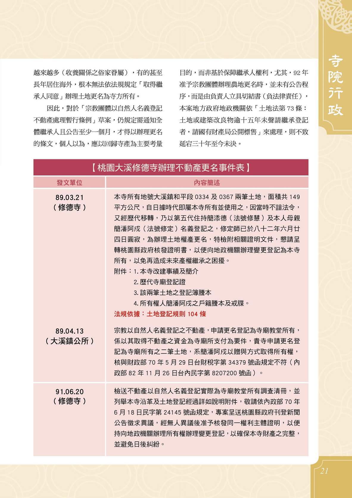
  • 「宗教團體以自然人名義登記不動產處理暫行條例」草案將提送立法院審議

「宗教團體以自然人名義登記不動產處理暫行條例」草案將提送立法院審議

返回列表
  • 電話(07)521-2299
  • 傳真(07)521-9292
  • 地址80459高雄市鼓山區鼓山三路51巷61號
  • 信箱y1007734@gmail.com
版權所有 © 中華佛寺協會 
網站內容歡迎轉載並請註明出處
網站地圖 網頁設計 鉅潞科技
TOP 護持捐款